Published:2009/6/15 2:58:00 Author:May | From:SeekIC

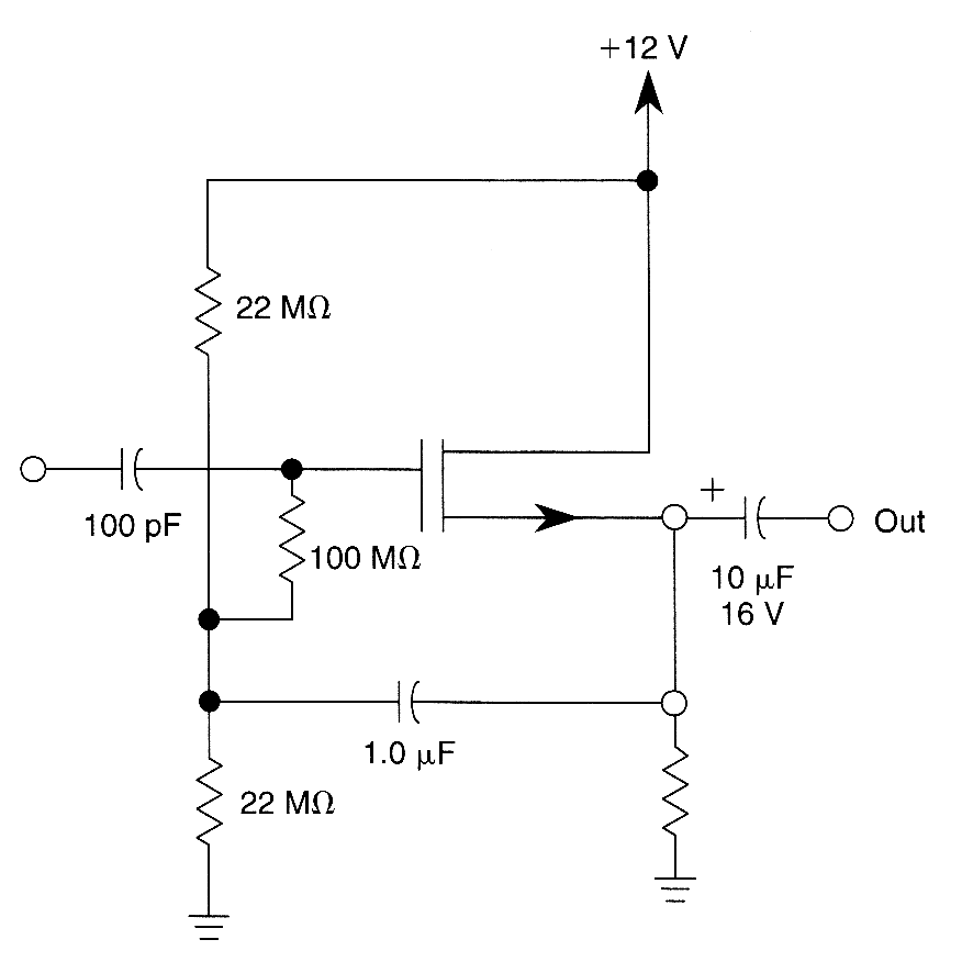
This bootstrapped Source follower uses an N-channel MOSFET.It has a high input impedance.
Reprinted Url Of This Article:
http://www.seekic.com/circuit_diagram/Amplifier_Circuit/BOOTSTRAPPED_SOURCE_FOLLOWER.html
Print this Page | Comments | Reading(3)
Code: