Published:2009/6/17 2:00:00 Author:May | From:SeekIC

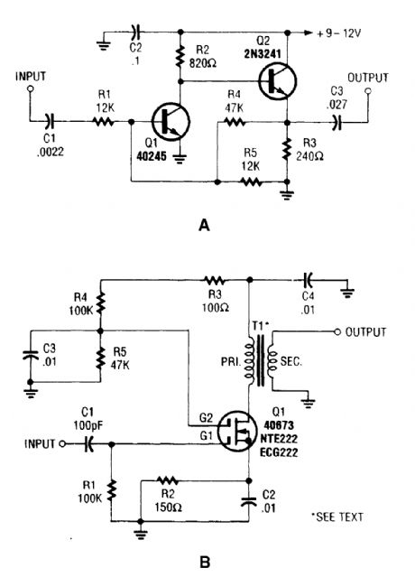
These two buffer/amplifiers that have been successfully used with VFOs: one (shown in A) is based on a pair of bipolar npn transistors, and the other (shown in B) is built around a dual-gate MOSFET.
Reprinted Url Of This Article:
http://www.seekic.com/circuit_diagram/Amplifier_Circuit/BUFFER_AMPLIFIERS.html
Print this Page | Comments | Reading(3)
Code: