Published:2011/3/28 1:18:00 Author:Rebekka | Keyword: Boost PWM | From:SeekIC

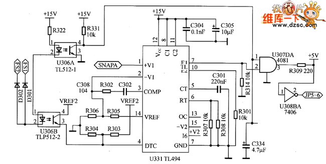
Boost PWM circuit diagram is shown as below.
Reprinted Url Of This Article:
http://www.seekic.com/circuit_diagram/Amplifier_Circuit/Boost_PWM_circuit_diagram.html
Print this Page | Comments | Reading(3)
Code: