Published:2011/7/15 1:58:00 Author:Joyce | Keyword: C51 Singlechip, Serial Communication , Hardware | From:SeekIC

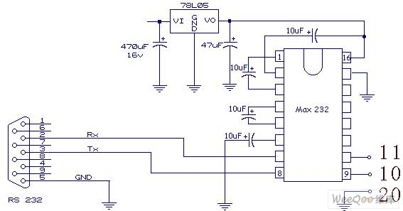
The full-duplex serial communication mouth of 51 SCM makes it convenient to have serial communication between a single chip microcomputer and a computer .But there’s some requirements for serial communication , such as serial port of the computer should be RS232 level ,while that of the SCM is TTL level; a level conversion circuit is needed between them. Here we use a dedicated chip MAX232 for conversion. A few triodes can be used to conduct simulated conversion as well, but it is more simple and reliable to use dedicated chips. We connect the serial ports in three-wire system.
Reprinted Url Of This Article:
http://www.seekic.com/circuit_diagram/Amplifier_Circuit/C51_Single_Chip_Microcomputer_Serial__Communication_Hardware_Circuit.html
Print this Page | Comments | Reading(3)
Code: