Published:2009/6/29 1:50:00 Author:May | From:SeekIC

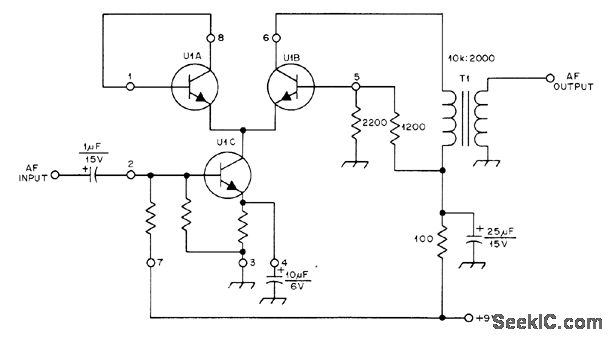
Uses two sections of RCA CA3028A IC near IC(U1A is not used) Provides power gain of about 40 dB,Unmarked resistors are on IC,-D DeMaw,Understanding Linear ICs QST,Feb,1977、p 19-23
Reprinted Url Of This Article:
http://www.seekic.com/circuit_diagram/Amplifier_Circuit/CASCODE_AMPLIFIER.html
Print this Page | Comments | Reading(3)
Code: