Published:2009/7/14 5:10:00 Author:May | From:SeekIC

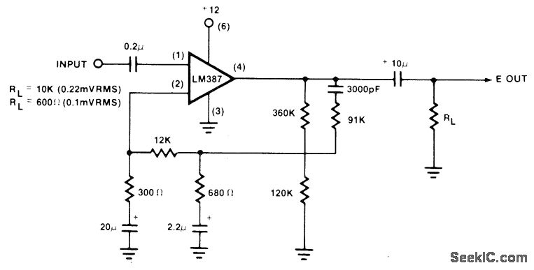
Provides gain of 81 dB and 0.22 mVRMS for 10K load. Gain drops to about 78 dB and output is 0.1 mVBMS for 600-ohm load. Gain values are for 100 Hz, with gain dropping above and below this value.- Signetics Analog Data Manual, Signetics, Sunnyvale, CA, 1977, p 782.
Reprinted Url Of This Article:
http://www.seekic.com/circuit_diagram/Amplifier_Circuit/CASSETTE_PREAMP.html
Print this Page | Comments | Reading(3)
Code: