Published:2009/7/10 22:44:00 Author:May | From:SeekIC

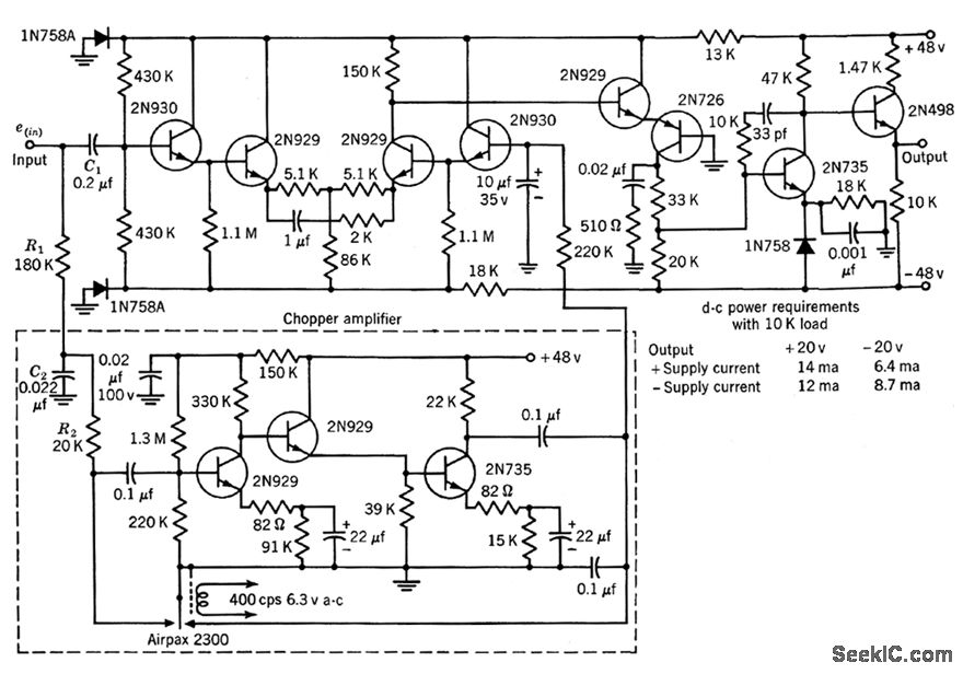
Mechanicctl chopper amplifier amplifies low-level d-c portion of input signal, for further amplilcation by stages that also am plify superimposed a-c information. Circuit has excellent d-c stability and wide band-width. D-c gain is l20 db and gain at 10 kc is 45 db.-Texas Inslruments Inc. Iron-sistor Circuit Design, McGraw-Hill, N.Y.1963,p195.
Reprinted Url Of This Article:
http://www.seekic.com/circuit_diagram/Amplifier_Circuit/CHOPPER_STABILIZED_D_C_OPERATIONAL_AM_PLlFlER.html
Print this Page | Comments | Reading(3)
Code: