Published:2009/6/24 23:12:00 Author:Jessie | From:SeekIC

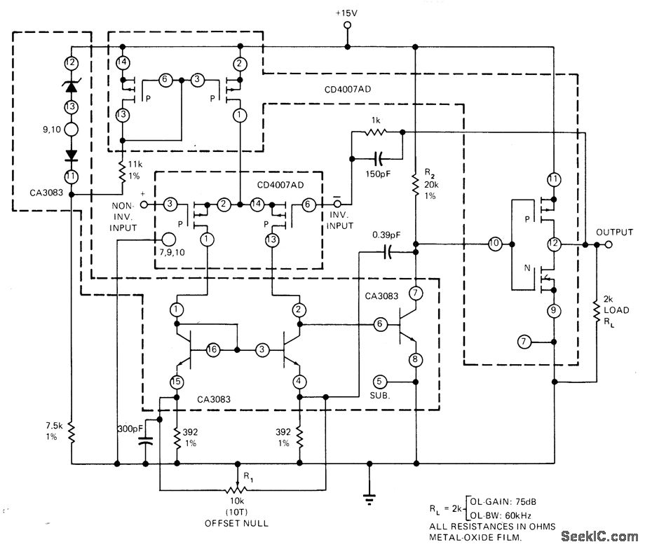
Combination of two 4007 CMOS gate packages andone CA3083 transistor package provides gain of about 75 dB as voltage-follower amplifier and bandwidth of 50 kHz. Slew rate is about 30V/μs, and settling time is 2 ps. Requires only single +15 V supply. Can be driven to within 1 mV of ground. Interfaces well with singlsupply D/A converters.-B. Furlow, CMOS Gates in Linear Applications: The Results Are Surpris-ingly Good, EDN Magazine, March 5, 1973, p 42-48.
Reprinted Url Of This Article:
http://www.seekic.com/circuit_diagram/Amplifier_Circuit/CMOS_BIPOLAR_VOLTAGE_FOLLOWER.html
Print this Page | Comments | Reading(3)
Code: