Published:2009/7/21 9:19:00 Author:Jessie | From:SeekIC

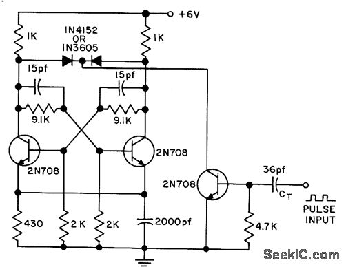
Used in early stages of counter to increase speed, while permitting automatic assembly in all stages. For 1-Mc trigger rate, less than 1 v of positive trigger amplitude is needed.- Transistor Manual, Seventh Edition, General Electric Co., 1964, p 198.
Reprinted Url Of This Article:
http://www.seekic.com/circuit_diagram/Amplifier_Circuit/COLLECTOR_TRIGGERING_WITH_TRIG0ER_AM_PLIFIER.html
Print this Page | Comments | Reading(3)
Code: