Published:2009/6/15 22:57:00 Author:May | From:SeekIC

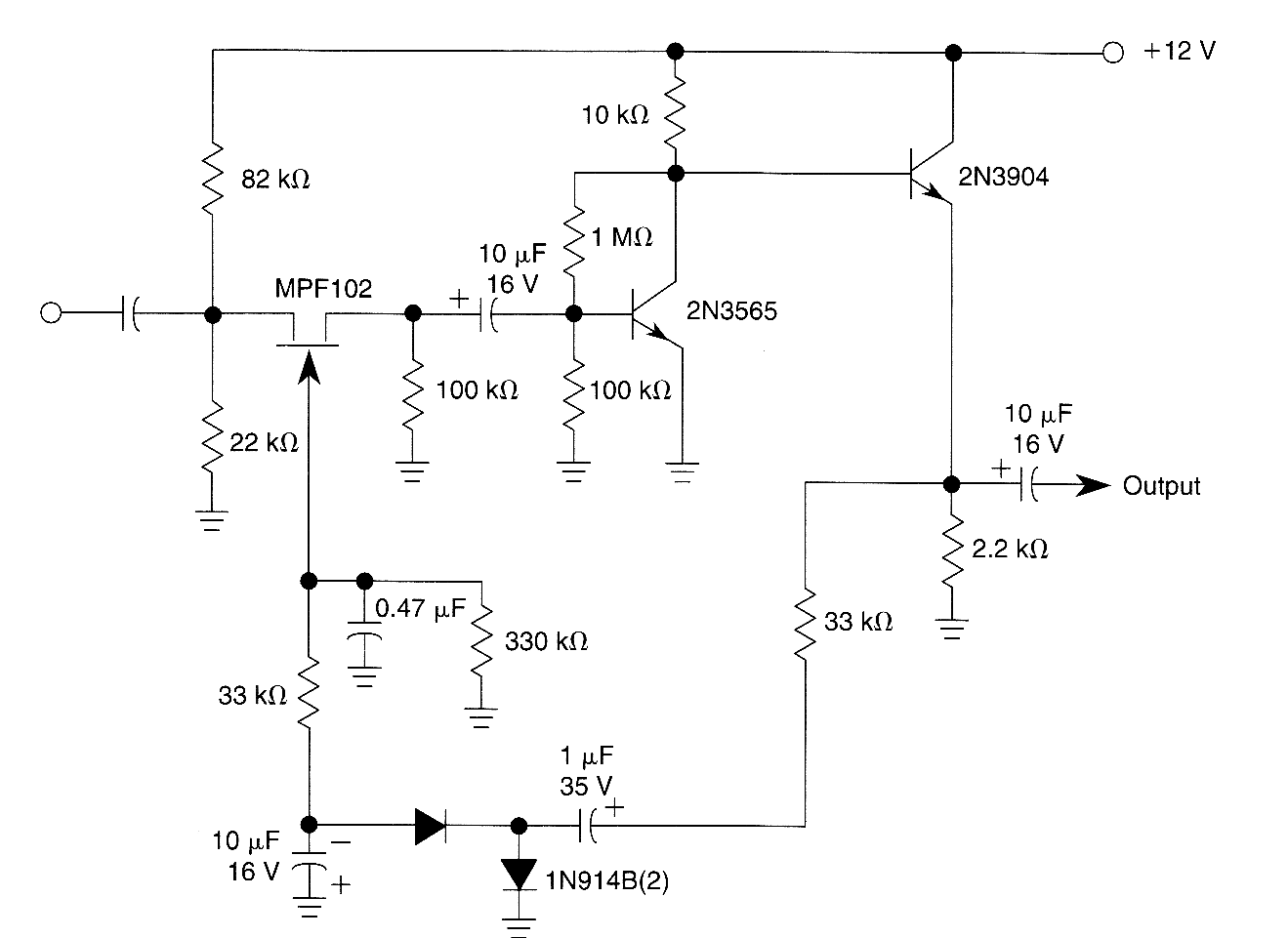
The amplifier has an output level that shifts about 6 dB for a 40-dB input variation.
Reprinted Url Of This Article:
http://www.seekic.com/circuit_diagram/Amplifier_Circuit/CONSTANT_VOLUME_AMPLIFIER.html
Print this Page | Comments | Reading(3)
Code: