Published:2011/7/2 0:23:00 Author:Fiona | Keyword: Calendar and clock, display interface | From:SeekIC

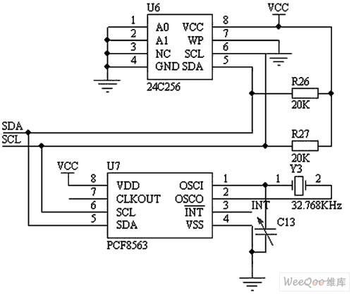
As shown in figure,this display interface is composed of EEPROM24C256 and calendar clock chip PCF8563.24C256 is a low voltage, serial interface and 256K capacity memorizer which is used for storing the measured blood pressure values.PCF8563 is a industrial multi-functional clock/calendar chip containing the I2C bus with very low power consumption which is introduced by PHILIPS company. It used for providing the time and date of blood pressure measurement so that it can be used and inquired afterwards.It is convenient for users to have a clear memory for their period blood pressure.It is practical and overcome the shortage of some electronic sphygmomanometer.
Reprinted Url Of This Article:
http://www.seekic.com/circuit_diagram/Amplifier_Circuit/Calendar_and_clock_display_interface_circuit.html
Print this Page | Comments | Reading(3)
Code: