Published:2011/10/27 21:41:00 Author:May | Keyword: solid amplifier | From:SeekIC

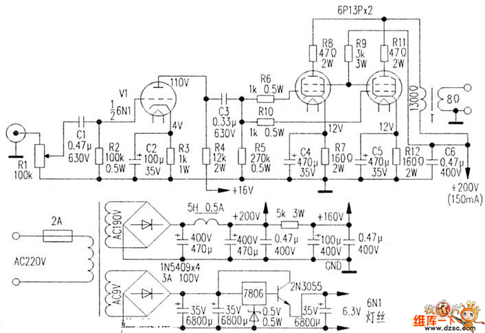
μ voltage amplifying tube 6N1 (1/2) is made in the single-stage self-sufficient bias voltage amplifier with the gain K=20, when it is input 0.6V active voltage, it outputs 12V signal voltage to make the backward stage reach the specified output power 11W, which can definitely satisfy with each kind of sound source connection. The backward stage of power amplifier uses two 6P13P connected in parallel, which is used as the single-end Class A power output, and the loaded impedance is 1300Ω. Because the complete machine's distortion is not very high, therefore it will omit the negative feedback ring circuit to exhibit broad sound field. The 6P13P filament is supplied by AC 6.3V, and the 6N1 filament is supplied by the DC power supply.
Reprinted Url Of This Article:
http://www.seekic.com/circuit_diagram/Amplifier_Circuit/Cheap_solid_amplifier_circuit_diagram.html
Print this Page | Comments | Reading(3)
Code: