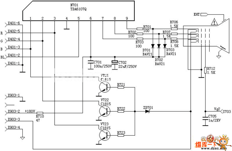
Published:2011/10/14 3:12:00 Author:Ecco | Keyword: Common video amplifier | From:SeekIC

Reprinted Url Of This Article:
http://www.seekic.com/circuit_diagram/Amplifier_Circuit/Common_TDA6108_video_amplifier_circuit.html
Print this Page | Comments | Reading(3)
Code: