Published:2013/3/15 4:18:00 Author:Ecco | Keyword: Compact Power Amplifier | From:SeekIC


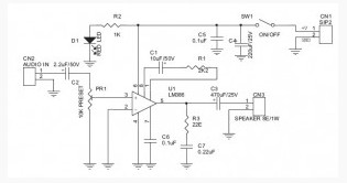
The compact power amplifier chip LM386 is perfect if the whole scheme powered from the battery.This circuit can be used as an amplifier for portable speakers because of its small and compact.
Reprinted Url Of This Article:
http://www.seekic.com/circuit_diagram/Amplifier_Circuit/Compact_Power_Amplifier_based_LM386.html
Print this Page | Comments | Reading(3)
Code: