Published:2014/5/19 20:41:00 Author:lynne | Keyword: Constituted by INA128, a cold junction compensation thermocouple amplifier, INA128, REF102 | From:SeekIC

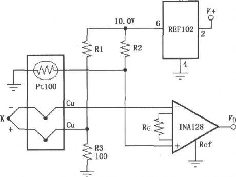
Constituted by INA128, a cold junction compensation thermocouple amplifier circuit as shown:
As shown INA128 constituted by cold junction compensation thermocouple amplifier. Using REF102 precision reference voltage source (10.0V) thermocouple power. Selection of the thermocouple and the resistance R1, R2 shown in the table match.
Reprinted Url Of This Article:
http://www.seekic.com/circuit_diagram/Amplifier_Circuit/Constituted_by_INA128_a_cold_junction_compensation_thermocouple_amplifier.html
Print this Page | Comments | Reading(3)
Code: