Published:2009/7/9 1:32:00 Author:May | From:SeekIC

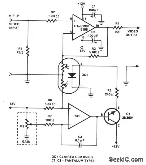
This amplifier employs a cascaded op amp inte-grator and transistor buffer, Q1, to drive the gain control element. Except for a simple modification, the HA-5190/5195 stage is connected as a conven-tional noninverting op amp, and includes input and output impedance matching resistors RI and R4, respectively, series stabilization resistor R2, and power supply bypass capacitors C1 and C2. The circuit differs from standard designs in that the gain control network includes a photoresistor, part of OC1. The optocoupler/isolator OC1 contains two matched photoresistors, both activated by a common LED. The effective resistances offered by these devices are inversely proportional to the light emitted by the LED. One photoresistor is part, with R3, of the HA-5190/5195 gain network, while the other forms a voltage-divider with R6 to control the bias applied to the integrator noninverting terminal.In operation, the dc voltage supplied by gain control R8 is applied to the integrator inverting input terminal through input resistor R7. Depending on the relative magnitude of the control voltage, the integrator output will either charge or discharge C3. This change in output, amplified by Q1, con-trols the current supplied to the OC1 LED through series limiting resistor R5. The action continues until the voltage applied to the integrator noninverting input by the R6-photoresistor gain network is changing, adjusting the op amp stage gain. As the control voltage at R8 is readjusted, the OC1 photoresistances track these changes, automatically readjusting the op amp in accordance with the new control voltage setting.
Reprinted Url Of This Article:
http://www.seekic.com/circuit_diagram/Amplifier_Circuit/DC_GAIN_CONTROLLED_VIDEO_AMPLIFIE.html
Print this Page | Comments | Reading(3)
Code: