Published:2009/7/10 22:36:00 Author:May | From:SeekIC

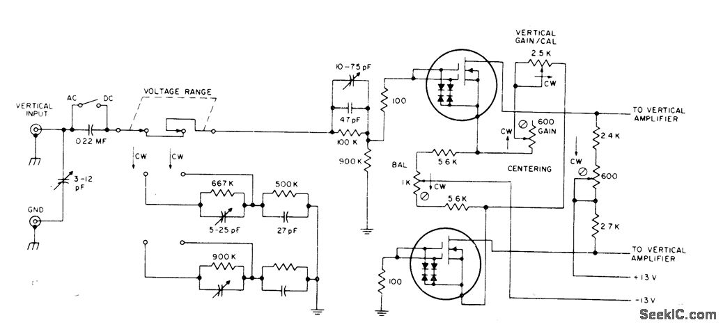
Uses two RCA 40841 dual-gate FETs invertical inputstage of solid-state oscilloscope,with gates of each connected in single-gate configuration.Circuit is designed for frequencies up to 500 MHz. Wide dynamic range permits handling of large signals、Mithout overloading.- Linear Integrated Circuits and MOS/FET's' RCA SolidState Division,Somerville,NJ,1977,p 435-436.
Reprinted Url Of This Article:
http://www.seekic.com/circuit_diagram/Amplifier_Circuit/DIFFERENTIAL_VERTICAL_AMPLIFIER.html
Print this Page | Comments | Reading(3)
Code: