Published:2009/6/29 2:06:00 Author:May | From:SeekIC

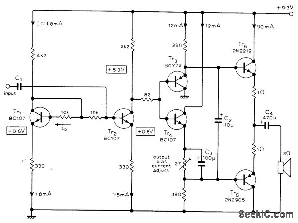
Provides highquality sound at ample volume for car radio, operating from 9.3-V regulated supply. Pushpull emitter-follower stages are connected to give symmetrical low output impedance on both positive and negative portions of audio waveform. Input transistor Tr1 provides tomperature compensation, while driver Tr2 providos temperature-compensated bias and maximum symmetrical voltage swings to output stages.-G. Kalanit, Low Voltage Audio Ampli fier, Wireless World, Oct, 1976, p 74.
Reprinted Url Of This Article:
http://www.seekic.com/circuit_diagram/Amplifier_Circuit/DIRECT_COUPLED_PUSH_PULL.html
Print this Page | Comments | Reading(3)
Code: