Published:2009/7/3 4:20:00 Author:May | From:SeekIC

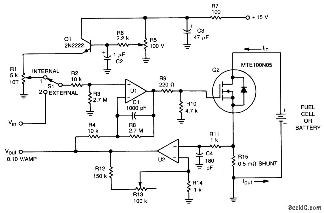
This circuit was designed for testing fuel cells, but it could also be used for testing batteries under a constant current load. It provides a dynamic, constant current load, eliminating the need to manually adjust the load to maintain a constant load.
For fuel cell application, the load must be able to absorb 20-40 A, and since a single cell develops only 0.5 to 1.0 V, bipolar power devices (such as a Darlington) are impractical. Therefore, this dynamic load was designed with a TMOS Power FET (Q2).
With switch S1 in position 1, emitter follower Q1 and R1 establish the current level for the load. In position 2, an extemal voltage can be applied to control the current level.
Operational amplifier U1 drives TM0S device Q1, which sets the load current seen by the fuel cell or battery. The voltage drop across R15, which is related to the load current, is then applied to U2, whose output is fed back to U1. Thus, if the voltage across R15 would tend to change, feedback to the minus input of U1 causes that voltage (and the load current) to remain constant. Adjustment of R13 controls the volts/amp of feedback. The VOUT point is used to monitor the system.
Reprinted Url Of This Article:
http://www.seekic.com/circuit_diagram/Amplifier_Circuit/DYNAMIC,CONSTANT_CURRENT_LOAD_FOR_FUEL_CELL_BATTERY_TESTING.html
Print this Page | Comments | Reading(3)
Code: