Published:2009/7/16 20:53:00 Author:Jessie | From:SeekIC

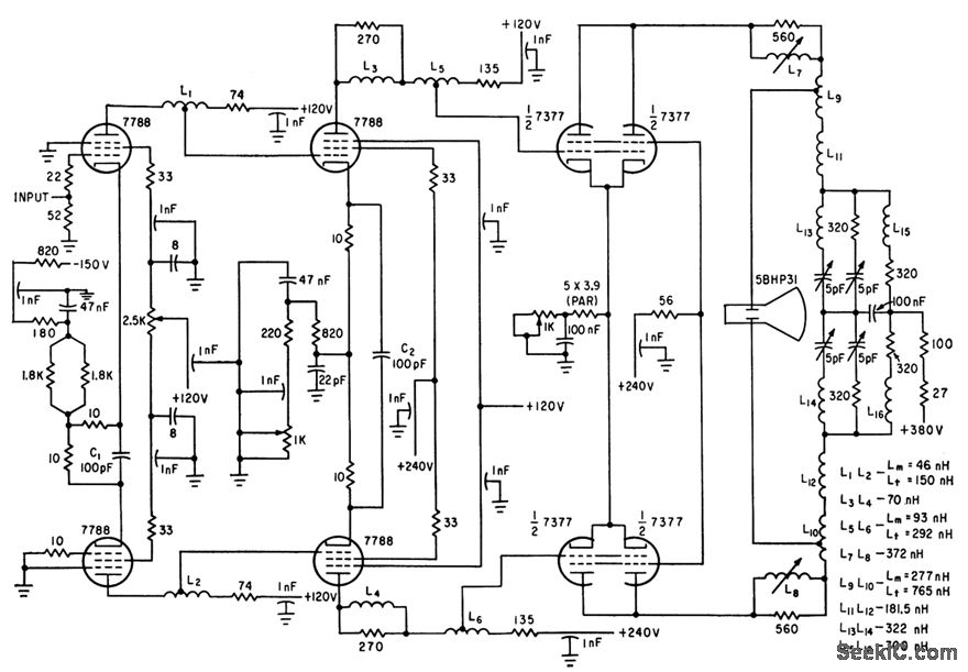
Gain is constant within 3 db of 40 db over entire 100-Mc bandwidth, for driving electrostatic deflection plates of oscilloscope.-L.L.Kossakowski,Designing a D-C to 100-MC Deflection Amplifier, Electronics, 35:17, p 64-66.
Reprinted Url Of This Article:
http://www.seekic.com/circuit_diagram/Amplifier_Circuit/D_C_TO_100_MC_DEFLECTION_AMPLIFIER.html
Print this Page | Comments | Reading(3)
Code: