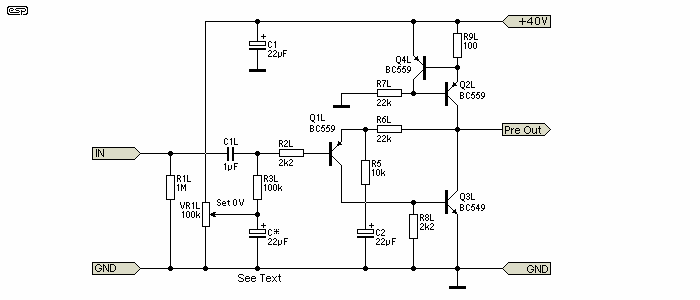
Published:2013/2/24 20:51:00 Author:muriel | Keyword: DoZ Preamp, Driver | From:SeekIC

Reprinted Url Of This Article:
http://www.seekic.com/circuit_diagram/Amplifier_Circuit/DoZ_Preamp_as_Driver.html
Print this Page | Comments | Reading(3)
Code: