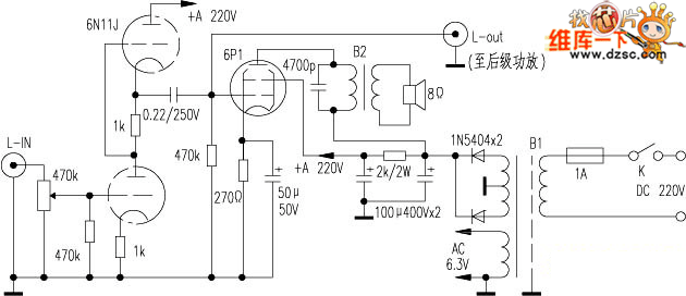
Published:2011/8/25 1:09:00 Author:Ecco | Keyword: Dual valve , power amp | From:SeekIC

Reprinted Url Of This Article:
http://www.seekic.com/circuit_diagram/Amplifier_Circuit/Dual_valve_power_amp_schematic.html
Print this Page | Comments | Reading(3)
Code: