Published:2009/7/10 22:03:00 Author:May | From:SeekIC

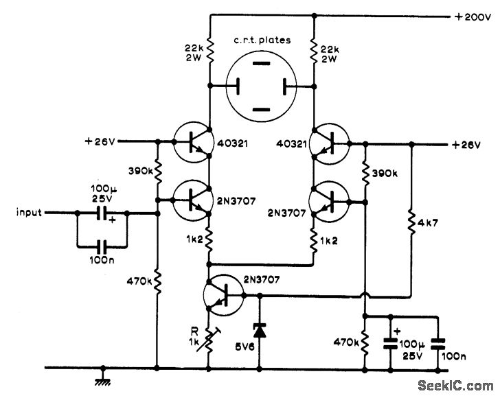
Combines frequency response of cascode am pilfer with linearity of long-tailed pair fed by constant current, Adjust R for 3 mA through each load resistor. Output transistors require small heatsinks.-G. A Johnston, Deflection Amplifier, Wireless World, Nov. 1973, p 560.
Reprinted Url Of This Article:
http://www.seekic.com/circuit_diagram/Amplifier_Circuit/ELECTROSTATIC_DEFLECTIO_AMPLIFIER.html
Print this Page | Comments | Reading(3)
Code: