Published:2009/7/24 1:39:00 Author:Jessie | From:SeekIC

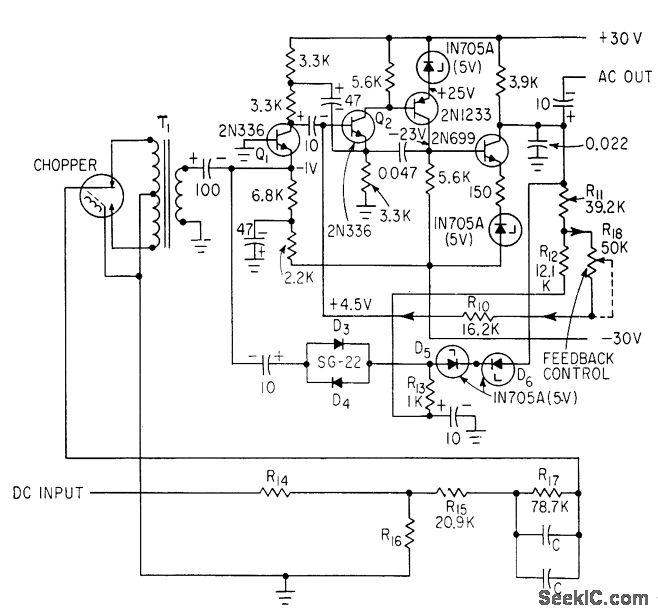
Chopped d-c input is fed to Q2 through T1 and Q1. Base of Q2 is amplifier summing point and receives feedback signals. Gain is 2.73 V rms per volt d-c.-E. R. Schlesinger, Aiming a 3-Ton Telescope Hanging from Balloon, Electronics, 36:6, p 47-51.
Reprinted Url Of This Article:
http://www.seekic.com/circuit_diagram/Amplifier_Circuit/ERROR_RATE_COMPENSATION_AMPLIFIER.html
Print this Page | Comments | Reading(3)
Code: