Published:2012/7/11 2:11:00 Author:Ecco | Keyword: ESL amplifier | From:SeekIC

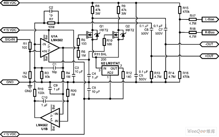
When the design shown in the figure is connected to the popular Stax 1 electrostatic headphones, it can transmit 200Vp - p voltage on full audio bandwidth. Although you can change the resistor divider to provide a bias voltage of up to 400VDC, the device shown in figure uses DC 200V bias. As many kinds of Stax headphones have similar driver and bias demands, the design also applies to these models.
Reprinted Url Of This Article:
http://www.seekic.com/circuit_diagram/Amplifier_Circuit/ESL_amplifier_circuit_diagram.html
Print this Page | Comments | Reading(3)
Code: