Published:2009/7/14 5:54:00 Author:May | From:SeekIC

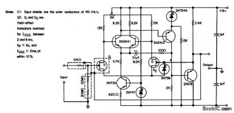
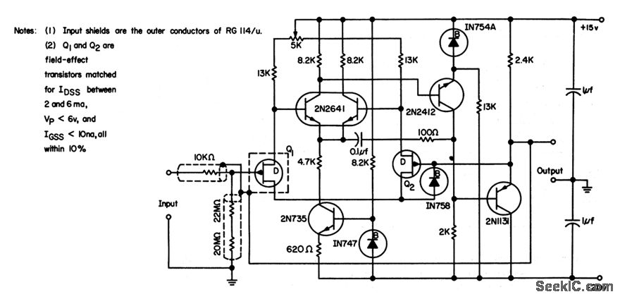
Each base of 2N2641 dual transistor is driven by source follower fet’s Q1 and Q2. Q1 performs impedance transformation, while Q2 closes feedback loop and tends to cancel changes in parameters due to temperature variations.-L. J. Sevin, Jr. Field-Effect Transistors, McGraw-Hill, N.Y.1965, p102.
Reprinted Url Of This Article:
http://www.seekic.com/circuit_diagram/Amplifier_Circuit/FET_UNITY_GAIN_D_C_AMPLIFIER.html
Print this Page | Comments | Reading(3)
Code: