Published:2009/7/14 1:18:00 Author:May | From:SeekIC

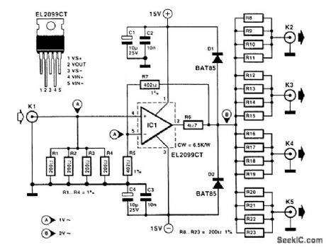
This buffer circuit can be used as an output booster for any function generator that has to be extended in order to drive several loads. The heart of the circuit is a video distribution amplifier IC from Elantec, the EL2099CT (listed by RS Components). This interesting device has a 3-dB power bandwidth of no less than 65 MHz at a gain of x2. Here, it is used to drive up to four 50-Ω loads at a maximum signal level in excess of 10 Vpeak. When used for video applications, the EL2099CT can drive up to six 75-Ω loads. The gain of the amplifier is x2; unity gain is not possible because of instability problems. The bandwidth of the circuit shown here is >10 MHz, while the output achieves a drive margin of >10 Vpeak . Current consumption will be of the order of 200 mA.
Reprinted Url Of This Article:
http://www.seekic.com/circuit_diagram/Amplifier_Circuit/FUNCTION_GENERATOR_POWER_BUFFER.html
Print this Page | Comments | Reading(3)
Code: