Published:2009/7/23 20:28:00 Author:Jessie | From:SeekIC

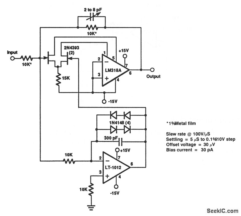
This circuit has a setting time of 5μs to 0.1% with a 10-V step input.
Reprinted Url Of This Article:
http://www.seekic.com/circuit_diagram/Amplifier_Circuit/Fast_precision_inverter_with_100_V_μs_slew_rate.html
Print this Page | Comments | Reading(3)
Code: