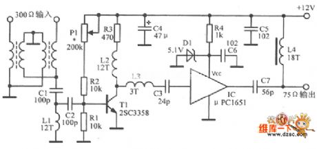
Published:2011/4/25 5:07:00 Author:May | Keyword: Full Channel, TV antenna amplification | From:SeekIC

Reprinted Url Of This Article:
http://www.seekic.com/circuit_diagram/Amplifier_Circuit/Full_Channel_TV_antenna_amplification_circuit.html
Print this Page | Comments | Reading(3)
Code: