Published:2013/3/10 21:51:00 Author:Ecco | Keyword: FuzzniKator, Push-Pull Tube , Distortion, Preamp Box | From:SeekIC


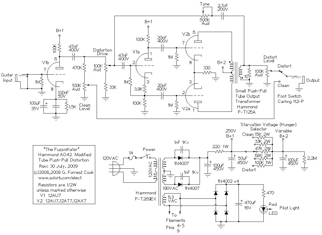
There are zillions of guitar distortion circuits on the Internet, many with funny names. The FuzzniKator is somewhat unique among the lot. The circuit was inspired by the great distortion sound that tube amps give a guitar during the seconds after the power has been shut off and the signal is fading out. The effect is also similar to a cranked tube amp driving a resistive speaker attenuator. The circuit uses a special starved push-pull tube output stage driving an output transformer which drives a resistive load. The push-pull output tubes are run from an adjustable (and lower than normal) B+ voltage in order to starve the tubes and produce distortion. The push-pull configuration and transformer output produce a more harmonically pleasant distortion compared to most diode-clipped distortion effects.
The starvation voltage and drive signal are adjustable for a wide variety of sounds. The FuzzniKator also has a clean tube preamp channel that is similar to a classic Fender amp's tube front-end circuit. The clean channel works nicely as a tube preamp stage and the distortion channel makes any amp, solid state or tube, sound warm and fuzzy.
Reprinted Url Of This Article:
http://www.seekic.com/circuit_diagram/Amplifier_Circuit/FuzzniKator_Push_Pull_Tube_Distortion_Preamp_Box.html
Print this Page | Comments | Reading(3)
Code: