Published:2009/7/9 2:31:00 Author:May | From:SeekIC

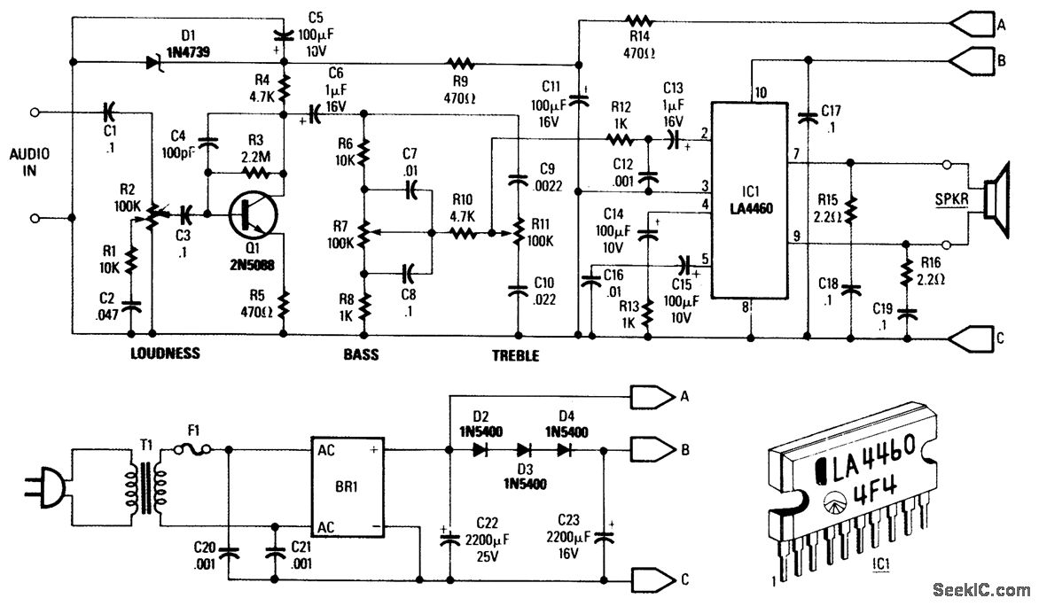
This general-purpose low-power (5 W) audio amplifier is suitable for driving a speaker of approxi-mately 8 to 12 inches. A Sanyo LA4460 IC is used as the audio output IC. The circuit consists of a loud-ness control, driver amplifier Q1, and bass and treble controls of about ±10 dB boost/cut. It should be useful in a wide variety of situations. Either the ac supply shown can be used, or a 12 Vdc supply can be connected to points A&B (positive) and C (negative). Two of these circuits, using ganged potentiometers at R2, R7, and R11 can be used for stereo applications. T1 is a 12-V 1-amp plug-in transformer. Notice that IC1 must be heatsinked. Power output is about 5 W. A 4 x2 x0.050 aluminum heatsink should be adequate.
Reprinted Url Of This Article:
http://www.seekic.com/circuit_diagram/Amplifier_Circuit/GENERAL_PURPOSE_5_W_AUDIO_AMPLIFIER_WITH_ac_POWER_SUPPLY.html
Print this Page | Comments | Reading(3)
Code: