Published:2009/6/19 4:33:00 Author:May | From:SeekIC

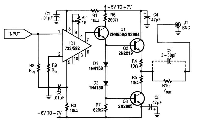
This general-purpose amplifier has a bandwidth of approximately 20 MHz and it uses an LM733/NE592 video amp IC. This circuit can be used as a line driver or as a LAN line driver.
Reprinted Url Of This Article:
http://www.seekic.com/circuit_diagram/Amplifier_Circuit/GENERAL_PURPOSE_OUTPUT_AMPLIFIER.html
Print this Page | Comments | Reading(3)
Code: