Published:2009/7/10 1:48:00 Author:May | From:SeekIC

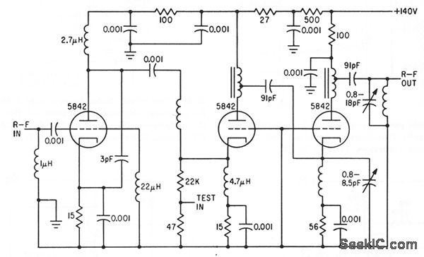
Grounded-cathode preamplifier has plate load that provides increasing gain with increasing frequency to drive following two tubes in cascade. Both source and load impedances are 50 ohms.-Broadband VHF Amplifier Covers 30 to 260 Mc Range, Electronics, 35:4, p 102.
Reprinted Url Of This Article:
http://www.seekic.com/circuit_diagram/Amplifier_Circuit/GROUNDED_GRID_BROADBAND.html
Print this Page | Comments | Reading(3)
Code: