Published:2013/3/14 3:00:00 Author:Ecco | Keyword: Guitar Pre-amp Circuit | From:SeekIC

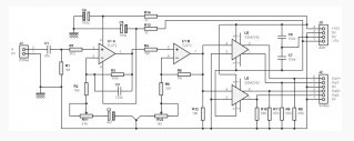
This guitar pre amp circuit has a high input impedance unbalanced and two balanced outputs completely independent set to deal high capacitive loads, and can therefore be used with long cables.
The guitar pre amp assembly does not really particular comment. The use of a type TL072 integrated circuit for the input stage is explained by the fact that it has a high input impedance (FET input) which allows to set the input impedance of assembly to the desired value, by 1Mohm, R1. Amplification is carried out by two separate stages to ensure a better stability and bandwidth when the gain is at its maximum. The completion of the two balanced outputs is facilitated by the use of line driver circuits specialized for this purpose in classical SSM2142. You will notice the presence of 680 ohm resistors on each output of the SSM2142. It is possible to do without it, provided to connect the terminals 7 and 8 together, and the terminals 1 and 2 together.
Reprinted Url Of This Article:
http://www.seekic.com/circuit_diagram/Amplifier_Circuit/Guitar_Pre_amp_Circuit_based_TL072.html
Print this Page | Comments | Reading(3)
Code: