Published:2013/3/14 2:57:00 Author:Ecco | Keyword: Guitar pre amplifier | From:SeekIC

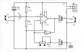
The Guitar preamp circuit is very simple, using only a single integrated circuit, a type TL071 OP AMP.
The title is an exaggeration, given that the gain of the circuit is intentionally low. When we talk about pre-amp, you can expect amplification often great … that is not the case here. The purpose of this Guitar preamp circuit is mainly to provide impedance matching to allow the use of long cables between a guitar and an amp, while limiting losses to the maximum audio. Although originally this circuit is provided with a gain setting, we will see that it is entirely possible to delete it.This TL071 integrated circuitcan be replacedeasilybyanLT1012,aTL061(which consumesalittle less than theTL071), or evenby a TL081. With the components shown in this circuit will get 110k ohm input impedance. If this value seems a little low, you can increase the value of the two resistors R1 and R2. Using two resistors 1MOhm, you will get the input impedance of about 500k ohm.
Reprinted Url Of This Article:
http://www.seekic.com/circuit_diagram/Amplifier_Circuit/Guitar_pre_amplifier_based_TL071.html
Print this Page | Comments | Reading(3)
Code: