Published:2009/7/10 22:02:00 Author:May | From:SeekIC

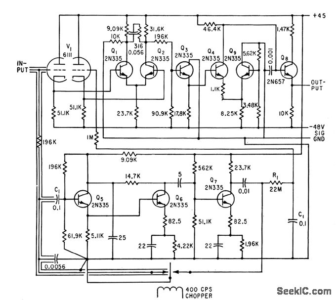
Uses Goldberg chopper-stabilized principle for d-c drift correction. D-c gain is 900,000, input impedance 230,000 ohms, and output impedance 1,000 ohms. Generates -20 to +20v.across 10,000-ohm load at 0 to 800 cps.-R. L.Konigsberg, Designing Hybrid D.C Amplifiers to Withstand Missile Environments, Electronics,34:32, p157-159.
Reprinted Url Of This Article:
http://www.seekic.com/circuit_diagram/Amplifier_Circuit/HYBRID_D_C_OPERATIONAL_AMPLIFIER.html
Print this Page | Comments | Reading(3)
Code: