Published:2013/3/10 21:43:00 Author:Ecco | Keyword: Hammond , Reverb Amp , Hi-Fi Amp Conversion | From:SeekIC

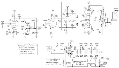
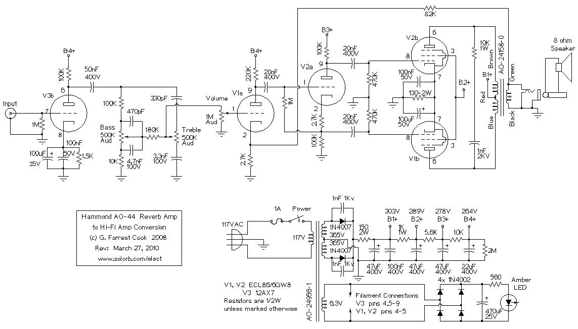
The Hammond AO-44 reverb amplifier was designed to be used an a secondary reverb channel amp in Hammond A-100 and M-series organs. These units can easily be converted into a mono tube amplifier that is suitable for use as one channel in a stereo amp, aka a Mono Block amp. The audio power output is around 8 watts. This project makes a good introduction to working with tubes.
The AO-44 chassis can also be turned into a higher power guitar amplifier using a pair of 6BQ5 pentodes and a 6U10 compactron, see the Spartacus Amp project for details. The Spartacus project is more involved, it requires replacing most of the AO-44 circuitry. The AO-44 amps are currently available for reasonable prices on eBay.
Reprinted Url Of This Article:
http://www.seekic.com/circuit_diagram/Amplifier_Circuit/Hammond_AO_44_Reverb_Amp_to_Hi_Fi_Amp_Conversion.html
Print this Page | Comments | Reading(3)
Code: