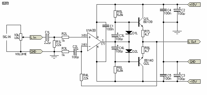
Published:2013/7/9 3:27:00 Author:muriel | Keyword: Headphone Amplifier Circuit Diagram | From:SeekIC

Reprinted Url Of This Article:
http://www.seekic.com/circuit_diagram/Amplifier_Circuit/Headphone_Amplifier_Circuit_Diagram.html
Print this Page | Comments | Reading(3)
Code: