Published:2013/7/9 3:28:00 Author:muriel | Keyword: Hi-Fi Headphone Amplifier | From:SeekIC

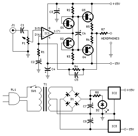
Can be directly connected to CD players, tuners and tape recorders. * Tested with several headphone models of different impedance: 32, 100, 245, 300, 600 & 2000 Ohm. * Old 8 Ohm impedance headphones can be also driven, but these obsolete devices are not recommended. * Schematic shows left channel and power supply (common to both channels). * Numbers in parentheses show IC1 right channel pin connections. * A correct grounding is very important to eliminate hum and ground loops. Connect to the same point the ground sides of J1, P1, C2, C3 & C4. Then connect separately the input and output grounds to the power supply ground.
Reprinted Url Of This Article:
http://www.seekic.com/circuit_diagram/Amplifier_Circuit/Hi_Fi_Headphone_Amplifier.html
Print this Page | Comments | Reading(3)
Code: