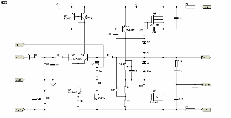
Published:2013/2/24 20:56:00 Author:muriel | Keyword: High Power, High Fidelity, Lateral MOSFET , Power Amplifier | From:SeekIC

Reprinted Url Of This Article:
http://www.seekic.com/circuit_diagram/Amplifier_Circuit/High_Power_High_Fidelity_Lateral_MOSFET_Power_Amplifier.html
Print this Page | Comments | Reading(3)
Code: