Published:2009/7/23 23:27:00 Author:Jessie | From:SeekIC

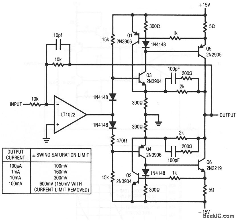
This circuit features rail-to-rail output swing, but with currents higher than with the circuits of Figs. 1-10 and 1-11. Bandwidth is 600 kHz, and slew rate exceeds 24 V/μs under 100-mA output loading.
Reprinted Url Of This Article:
http://www.seekic.com/circuit_diagram/Amplifier_Circuit/High_current_amplifier_with_rail_to_rail_output.html
Print this Page | Comments | Reading(3)
Code: