Published:2009/7/23 21:40:00 Author:Jessie | From:SeekIC

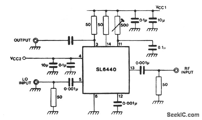
The SL6440,shown is a double-balanced mixer, for use in RF systems up to 150 MHz. External selection of the dc operating conditions is controlled by the resistor connected between pin 11 (bias) and VCC. Conversion gain for single-ended circuit of Fig. 2-10 is equal to: GdB 20 Log56.61+0.0785,RLIp, where Ip is programmed current at pin 11, and RL is dc load resistance.
Reprinted Url Of This Article:
http://www.seekic.com/circuit_diagram/Amplifier_Circuit/High_level_mixer.html
Print this Page | Comments | Reading(3)
Code: