Published:2009/7/1 4:13:00 Author:May | From:SeekIC


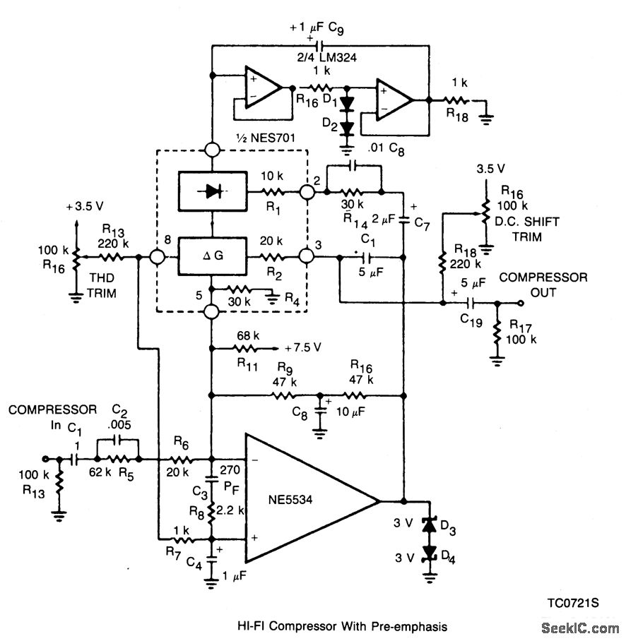
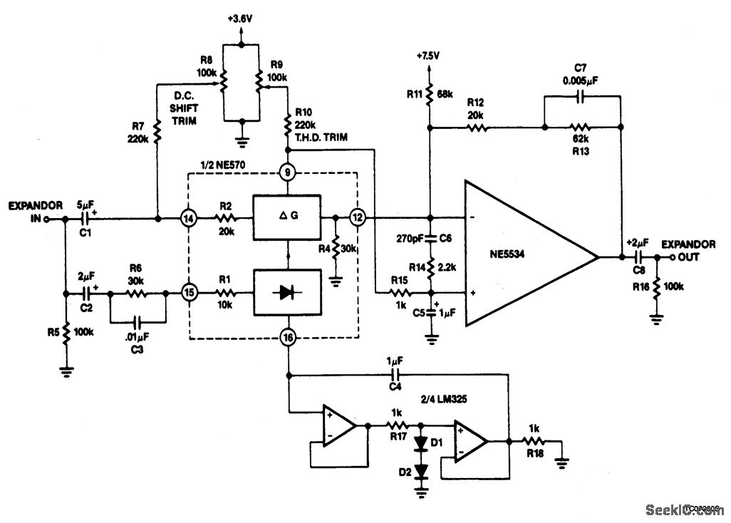
This circuit for a high fidelity compressor uses an external op amp, and has a high gain and wide bandwidth. An input compensation network is required for stability. The rectifier capacitor (C9) is not grounded, but is tied to the output of an op amp circuit. When a compressor is operating at high gain, (small input signal), and is suddenly hit with a signal, it will overload until it can reduce its gain. The time it takes for the compressor to recover from overload is deter-mined by the rectifier capacitor C9. The expandor to complement the compressor is shown in Fig. 2-13B. Here an external op amp is used for high slew rate. Both the compressor and expandor have unity gain levels of 0 dB. Trim networks are shown for distortion (THD) and dc shift. The distortion trim should be done first, with an input of 0 dB at 10 kHz. The dc shift should be adjusted for minimum envelope bounce with tone bursts.
Reprinted Url Of This Article:
http://www.seekic.com/circuit_diagram/Amplifier_Circuit/Hl_Fl_COMPANDER.html
Print this Page | Comments | Reading(3)
Code: