Published:2009/7/23 23:22:00 Author:Jessie | From:SeekIC

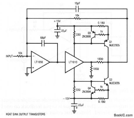
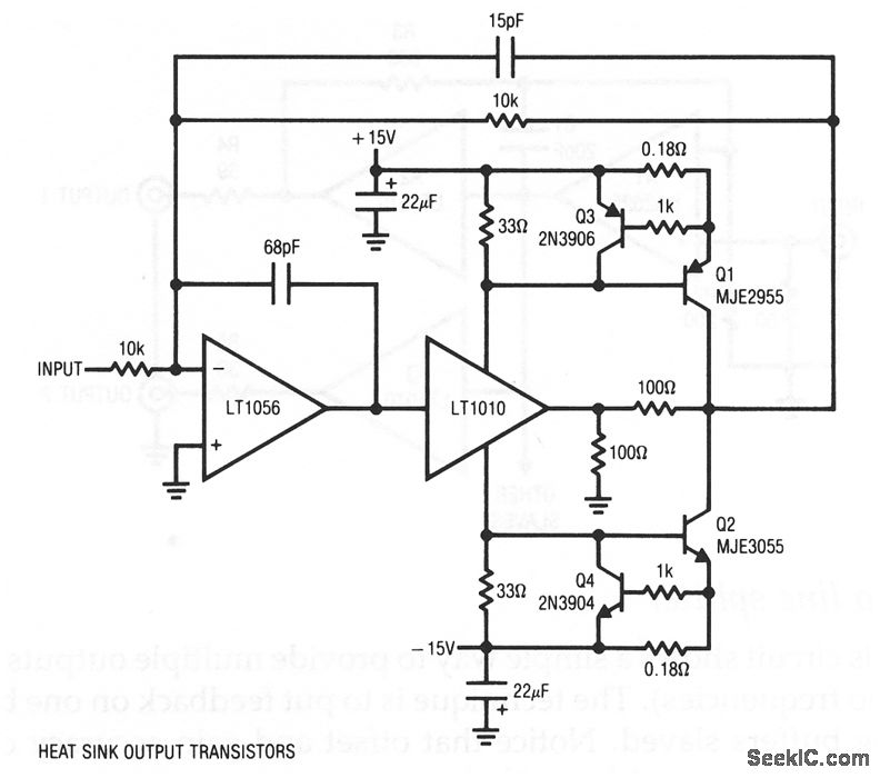
This circuit is capable of delivering a 3-A output current (±10 V) with a bandwidth of 100kHz, and a slew-rate of about 10 V/μs.
Reprinted Url Of This Article:
http://www.seekic.com/circuit_diagram/Amplifier_Circuit/IC_amplifier_with_high_current_booster.html
Print this Page | Comments | Reading(3)
Code: