Published:2013/3/18 1:04:00 Author:Ecco | Keyword: Inexpensive, 20 Watts, Power Amplifier | From:SeekIC

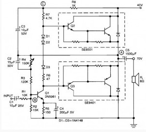
This simple inexpensive 20 watts power amplifier can be constructed using monolitic DArlington transistors for pushpull output stage. Response frequency of this amplifier is flat within 1 dB from 30Hz to 200kHz, harmonic distortion below 0.2%.
For max output Power 20W 8 ohm load amplifier requires only 1.2Vrms. To provide voltage gain for driving the Darlington output, low noise high gain Q1 (2N5961) is needed.Q1 base on (point B) is the tie point for dc and ac feed backas well as the input signal. Input resistence is 10 kohm. The center voltage A is set by adjusting resistor R4. A bootstrap circuit boosts the collector supply voltage of Q1 (point C) to ensure sufficient drive voltage for Q2. This also provides constant volatage across R7, which acts as a current source and with D1-D3 reduces low signal crossover distortion.
Reprinted Url Of This Article:
http://www.seekic.com/circuit_diagram/Amplifier_Circuit/Inexpensive_20_Watts_Power_Amplifier.html
Print this Page | Comments | Reading(3)
Code: