Published:2009/7/23 22:34:00 Author:Jessie | From:SeekIC

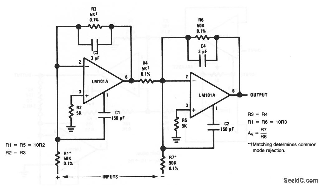
This circuit provides a much higher common-mode range than that of Fig.10-49,but has a lower input impedance.
Reprinted Url Of This Article:
http://www.seekic.com/circuit_diagram/Amplifier_Circuit/Instrumentation_amplifier_with_±_100_V_common_mode_range.html
Print this Page | Comments | Reading(3)
Code: