Published:2009/6/15 23:03:00 Author:May | From:SeekIC

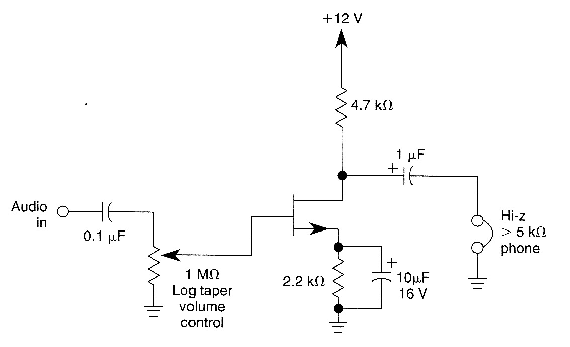
This circuit can drive high-impedance headphones from a low impedance low-level source. Gain is about 5X to 10X depending on headphone irnpedance. A volume control is included.
Reprinted Url Of This Article:
http://www.seekic.com/circuit_diagram/Amplifier_Circuit/JFET_HEADPHONE_AMPLIFIER.html
Print this Page | Comments | Reading(3)
Code: