Published:2009/6/18 2:17:00 Author:May | From:SeekIC

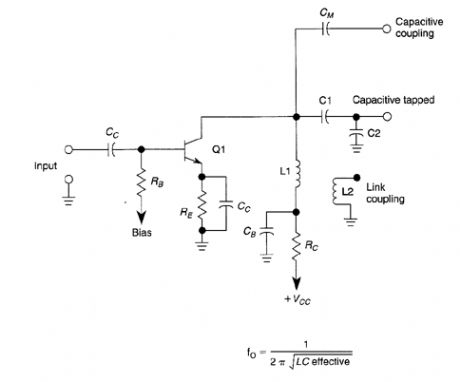
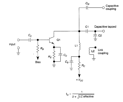
This basic tuned LC amplifier can be used with three output coupling methods. They are capac-itive coupling output, capacitive tapped output, or Iink-coupled output.
Reprinted Url Of This Article:
http://www.seekic.com/circuit_diagram/Amplifier_Circuit/LC_TUNED_AMPLIFIERS.html
Print this Page | Comments | Reading(3)
Code: