Published:2009/7/14 3:03:00 Author:May | From:SeekIC

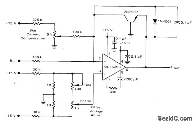
Motorola MC1539G opamp is connected with PNP transistor as logarithmic element. Circuit requires external compensation, has about 200-nA bias current, and accommodates wide range of input voltages when appropriate networks are used to compensate for errors. To adiust bias current initially, replaee transistor with 500K resistor and ad just 5K pot for gain of 5 over input signal range.-K. Huehne, Transistor Logarithmic Conversion Using an Integrated Operational Amplifier, Motorola, Phoenix, AZ, 1971, AN-261A, p 4.
Reprinted Url Of This Article:
http://www.seekic.com/circuit_diagram/Amplifier_Circuit/LOW_COST_USING_OPAMP.html
Print this Page | Comments | Reading(3)
Code: