Published:2009/7/2 0:46:00 Author:May | From:SeekIC

Circuit Notes
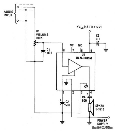
The amplifier operates from supplies ranging up to 12 volts, and operates(with reduced volume)from supply voltages as low as 1.8 volts without having distortion rise to unacceptable levels.(Its power requirements make it suitable for solar-cell application.)Components external to the integrated circuit, U1, consist of four capacitors and a potentiometer for volume control. Capacitor C3 is for decoupling, low-frequency roll-off, and power-supply ripple rejection. Capacitor C4 is an electrolytic type that couples the audio output to an 8 to 32 ohm speaker that is efficient.
Reprinted Url Of This Article:
http://www.seekic.com/circuit_diagram/Amplifier_Circuit/LOW_POWER_AUDIO_AMPLIFIER.html
Print this Page | Comments | Reading(3)
Code: